There are common business challenges facing the commercial cleaning and security industries.
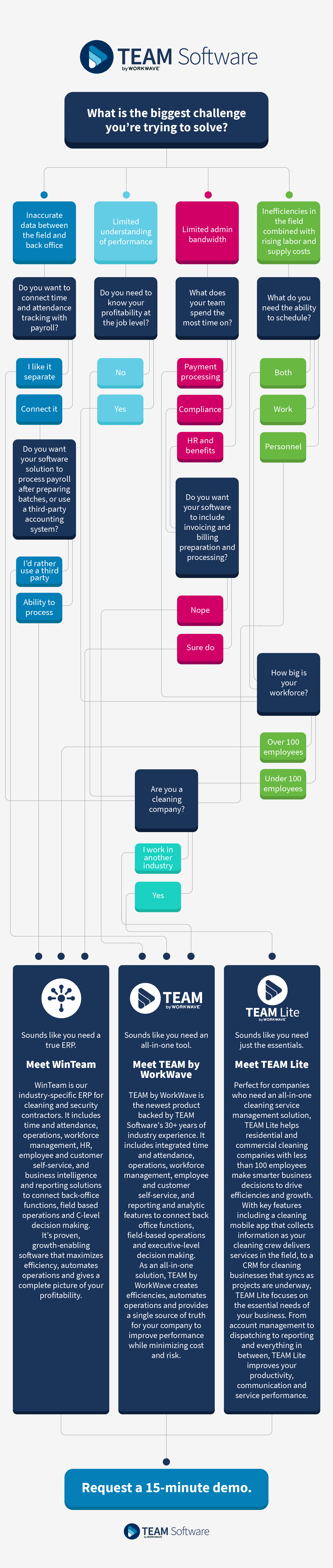
Still, every business is different. Different software solutions can support different goals and milestones. Sorting through the software-speak to try to find the best solution to serve your needs can be overwhelming. It doesn’t have to be. Determine what the biggest pain points for your business are, then ask yourself different questions to dive into each topic a little deeper. Sometimes, it helps to map it all out.
Map your own buyer’s journey with our software buyers guide

Determine next steps
Figuring out your unique needs and exploring each path reveals what type of software your company really needs. Don’t worry, though, you don’t have to figure it all out on your own. Software developers want to be your resource and partner for the long haul. So, don’t hesitate to reach out and start a conversation. It doesn’t cost anything to ask more exploratory questions. Software vendors help take what you’ve learned about your buyer’s journey, uncover new needs and help confirm which software investment will add the most value to your business plan long into the future. Are you ready to get started? So are we - let’s schedule a call.




